问鼎网页入口
搜索
问鼎网页入口
关于天瑞
公司简介
公司治理
可持续发展
公司年报
视频宣传片
资质荣誉
产品中心
微型电压互感器
微型电流互感器
开合式电流互感器
剩余(零序)电流互感器
低压电流互感器
柔性罗氏线圈
霍尔传感器
交直流变送器
电流取电装置
高压设备绝缘监测传感器
局放监测传感器
测量仪器
智能断路器用电流互感器
智能在线监测装置
电量隔离传感器
新闻&展会
企业新闻
公司展会
行业资讯
服务与支持
分支机构
技术开发
供应商
下载中心
投资者关系
股票行情
互动问答
最新公告
人力资源
招贤纳士
我要应聘
联系我们
联系方式
投资者关系
股票行情
互动问答
最新公告
热销产品
微型电压互感器
微型电流互感器
开合式电流互感器
剩余(零序)电流互感器
低压电流互感器
柔性罗氏线圈
霍尔传感器
交直流变送器
电流取电装置
高压设备绝缘监测传感器
局放监测传感器
测量仪器
智能断路器用电流互感器
智能在线监测装置
电量隔离传感器
问鼎网页入口
投资者关系
最新公告
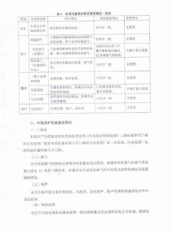
湖北天瑞电子股份有限公司电力电子元器件生产经营项目竣工环境保护验收意见
2018-12-28 08:36:00
联系我们
服务热线:400-086-3003
电话: 5353117
传真:
邮箱:
地址:湖北省天门市经济开发区创业大道8号
天瑞电子微信公众号
提交
感谢您的留言,我们将尽快与您联系!
Copyright @ 湖北天瑞电子股份有限公司.All rights reserved
|
法律声明
|
隐私政策
|
联系我们